首页 >> 学院新闻 >> 正文

我院僧海霞教授和陈跃副教授在《中国边疆史地研究》发表专题论文

发布时间:2022年04月02日 09:41   浏览次数:

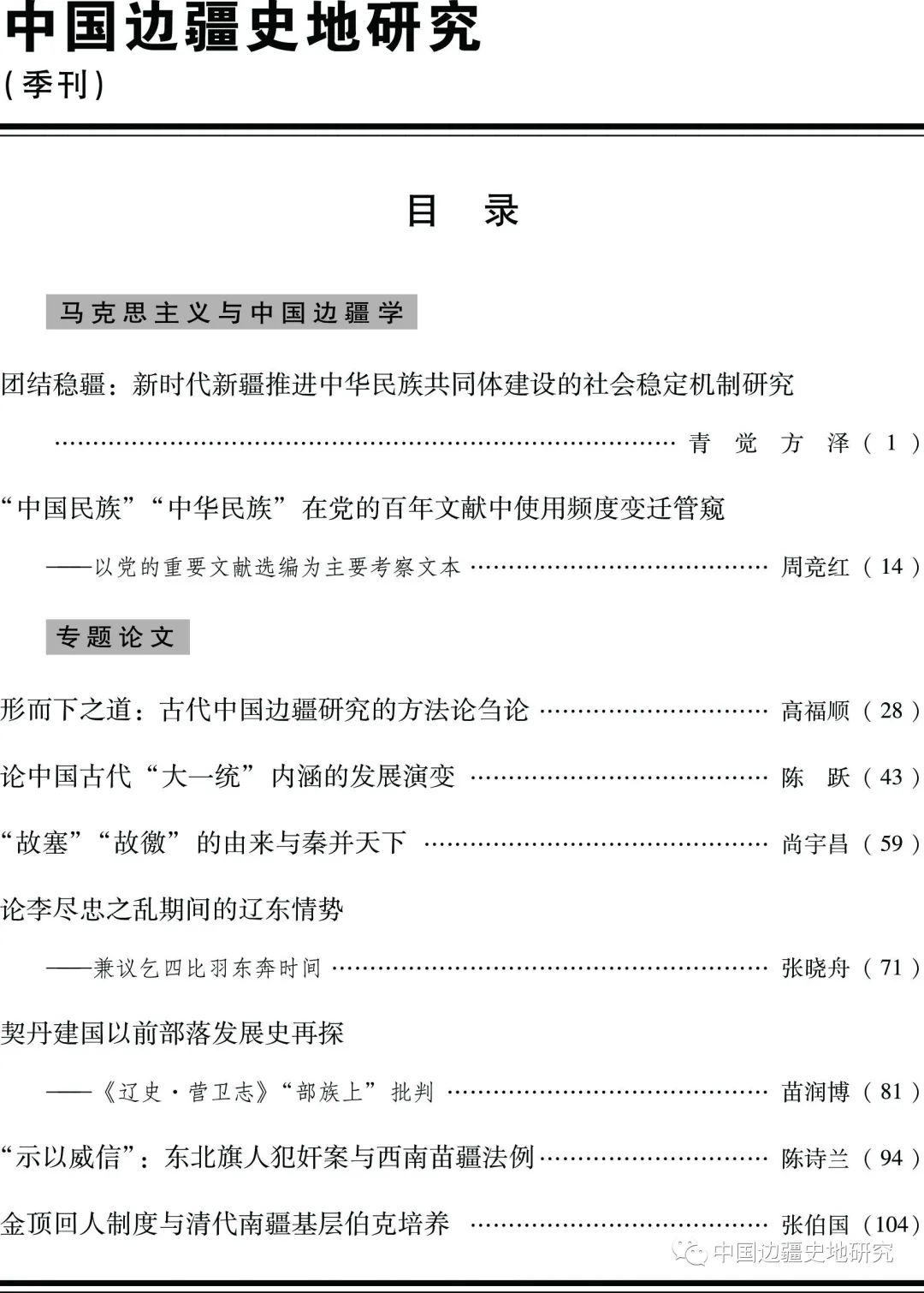
近日,我院僧海霞教授和陈跃副教授的专题论文《兴废殊途:明代松山新边沿线城堡的变迁与环境》《论中国古代“大一统”内涵的发展演变》同期发表在历史学权威期刊《中国边疆史地研究》2022年第1期上。

僧海霞教授《兴废殊途:明代松山新边沿线城堡的变迁与环境》一文,通过对松山新边沿线13座城堡的考察,认为作为明朝万历年间为防御蒙古部侵扰而兴建的松山边墙沿线的附属设施,因地处腾格里沙漠南缘而深受其影响,旱燥是其常态。清中期以后,这些城堡随着边疆内地化和军事功能丧失而兴废殊途。转型成功者,主要是因其所处区域位置及水资源条件相对优越,能够为区域社会持续发展提供保障;渐趋衰落者,不能完全归咎于沙漠化或者传统灌溉技术衰落,主要是因为其所处区域位置偏远,水环境较差,在人文环境变动的影响下失去了重新发展或崛起的机会。该文大量借助田野考察和口述访谈,作者多次实地考察各城堡,对其地貌、水源等地理因素和周边人文环境进行细致的梳理,进而揭示影响各城堡变迁的原因。通过此项研究,作者力图探讨影响长城沿线城堡兴废的因素并剖析其实质,期待能为观察区域社会变迁提供新的视角,为区域社会可持续发展提供借鉴。

陈跃副教授《论中国古代“大一统”内涵的发展演变》一文指出,“大一统”具有其厚重的历史,在我们古代不同时期,其内涵也在发展演变。春秋战国时期,“大一统”思想孕育产生,其内涵是政治一统与“华夷有别”。自秦以后,疆域一统和“华夷分治”成为汉至明时期“大一统”思想的内涵。两晋南北朝时期的华夷互动加速,强调“入华”为“正统”。隋唐时期则偏重于“华夷一尊”。五代宋辽金元时期“华”弱“夷”强,“大一统”的内涵更强调“合九州居正统”。明朝在民族观念上趋向保守,更强调“华夷之辨”和“内外之别”。清朝对“大一统”进行全新的阐释,突破了此前的“华夷之别”和“内外之别”,突出华夷一体、中外一体和对中华文化的高度认同,从而实现了“大一统”思想的重大突破。从“大一统”内涵发展演变历程可见,我国各民族共同对中华文明发展做出了贡献,共同缔造了我们统一多民族统国家。


我院僧海霞教授和陈跃副教授在《中国边疆史地研究》发表专题论文

发布时间:2022-04-02

近日,我院僧海霞教授和陈跃副教授的专题论文《兴废殊途:明代松山新边沿线城堡的变迁与环境》《论中国古代“大一统”内涵的发展演变》同期发表在历史学权威期刊《中国边疆史地研究》2022年第1期上。

僧海霞教授《兴废殊途:明代松山新边沿线城堡的变迁与环境》一文,通过对松山新边沿线13座城堡的考察,认为作为明朝万历年间为防御蒙古部侵扰而兴建的松山边墙沿线的附属设施,因地处腾格里沙漠南缘而深受其影响,旱燥是其常态。清中期以后,这些城堡随着边疆内地化和军事功能丧失而兴废殊途。转型成功者,主要是因其所处区域位置及水资源条件相对优越,能够为区域社会持续发展提供保障;渐趋衰落者,不能完全归咎于沙漠化或者传统灌溉技术衰落,主要是因为其所处区域位置偏远,水环境较差,在人文环境变动的影响下失去了重新发展或崛起的机会。该文大量借助田野考察和口述访谈,作者多次实地考察各城堡,对其地貌、水源等地理因素和周边人文环境进行细致的梳理,进而揭示影响各城堡变迁的原因。通过此项研究,作者力图探讨影响长城沿线城堡兴废的因素并剖析其实质,期待能为观察区域社会变迁提供新的视角,为区域社会可持续发展提供借鉴。

陈跃副教授《论中国古代“大一统”内涵的发展演变》一文指出,“大一统”具有其厚重的历史,在我们古代不同时期,其内涵也在发展演变。春秋战国时期,“大一统”思想孕育产生,其内涵是政治一统与“华夷有别”。自秦以后,疆域一统和“华夷分治”成为汉至明时期“大一统”思想的内涵。两晋南北朝时期的华夷互动加速,强调“入华”为“正统”。隋唐时期则偏重于“华夷一尊”。五代宋辽金元时期“华”弱“夷”强,“大一统”的内涵更强调“合九州居正统”。明朝在民族观念上趋向保守,更强调“华夷之辨”和“内外之别”。清朝对“大一统”进行全新的阐释,突破了此前的“华夷之别”和“内外之别”,突出华夷一体、中外一体和对中华文化的高度认同,从而实现了“大一统”思想的重大突破。从“大一统”内涵发展演变历程可见,我国各民族共同对中华文明发展做出了贡献,共同缔造了我们统一多民族统国家。


上一条:我院3名教师入选《中华民族交往交流交融史》编纂委员会名单 下一条:《中国史研究》刊发我院单印飞、胡坤老师文章

相关阅读

Copyright 2006 - 2010 Corporation, All Rights Reserved 西北大学776net必赢官网 版权所有